网罗天下图书 传承中华文明
     
为读者找书,为书找读者.... 本馆宗旨--传承中华文化!
 
联系QQ:75689990, 联系QQ:83790508 联系微信:k77815100,联系微信:zx135cn
 
| 网站首页 | 史料文献 | 提取史料 | 常用软件 | 联系我们 |
 
 

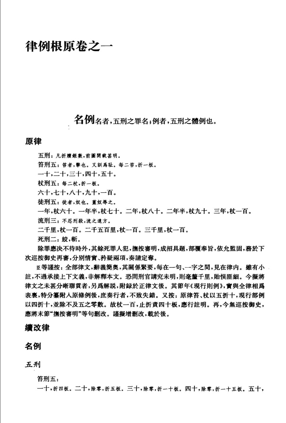
大清律例根原

 

介绍

大清律例根原(共4册)

资料编号:KW4564

文件格式:PDF

文件大小:1.32G

作者:吴坤修编撰;郭成伟主编

丛书名称:国家清史编纂委员会文献丛刊

出版机构:上海辞书出版社

出版时间:2012

《大清律例根原》依据中国政法大学图书馆藏同治十年(1871)刑部外放官员裕禄主持修定、安徽省敷文书局刊印的古籍善本《大清律例根原》为底本,同时参照此前分别于乾隆五十八年(1793)、道光二十七年(1847)、咸丰二年(1852)刊印的四个版本校订而成。该书正文一百二十卷,分为名例律、吏律、户律、礼律、兵律、刑律、工律七个部分,附则《督捕则例》四卷。全书共计一百二十四卷。该书内容涵盖了清代刑部官员汇...

目录介绍如下:

001大清律例根原 1_13248069.pdf 324.66 MB
002大清律例根原 2_13248072.pdf 341.53 MB
003大清律例根原 3_13248071.pdf 353.19 MB
004大清律例根原 4_13248070.pdf 335.83 MB

 
 
返回首页
 
 
联系QQ:75689990, 联系QQ:83790508 联系微信:k77815100,联系微信:zx135cn
2025-2035